Levene is an innovative solutions provider to the global energy sector leveraging on advanced technology, highly qualified professionals and global best practices to create value for its stakeholders.
Levene Energies Limited is an integrated Energy conglomerate with operations in Upstream & Engineering, Trading, Gas & Power as well as the Renewable Energy sub-sectors of the industry. With offices in London, Abuja, Lagos and Mauritius, the group has experienced geometric year on year growth since incorporation and continues to make great strides in the industry.
The group's flagship upstream entity is dedicated to acquiring and operating prolific and valuable exploration & production assets
The group leverages on the latest technology, innovative design, and seamless project execution to deliver top-notch renewable energy solutions to our clients and customers.
We have developed trading partnerships in the crude oil trading and downstream energy sectors respectively across diverse end-user markets
We are a diversified energy infrastructure platform that builds and invests in scalable gas, power and renewable assets while delivering strategic procurement solutions across Nigeria and West Africa.
Guided by its code of business conduct and ethics which is formulated from globally accepted corporate governance policies
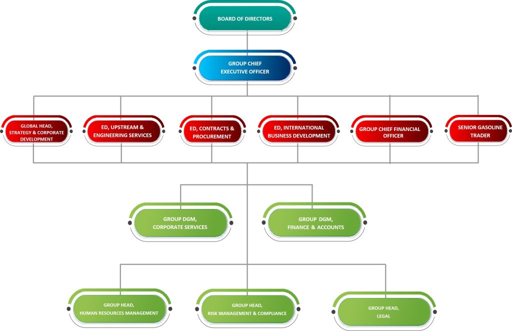
Levene Energy Group is guided by its code of business conduct and ethics which is formulated from globally accepted corporate governance policies as well as internal policies that are drafted to reflect the depth of character expected from every staff member and the group as a whole.
We continue to review these codes to reflect the ever changing business environment we operate in. For us, our business must be carried out in a way to balance the interest of all stakeholders, be it the government in areas we operate, customers, clients, shareholders, staff and the environment.
FDRK6890, Compass Building,
Al Shohada Road,
Al-Hamra Industrial Zone-FZ,
Ras Al Khaimah, UAE